Instance Verification Kit (IVK)
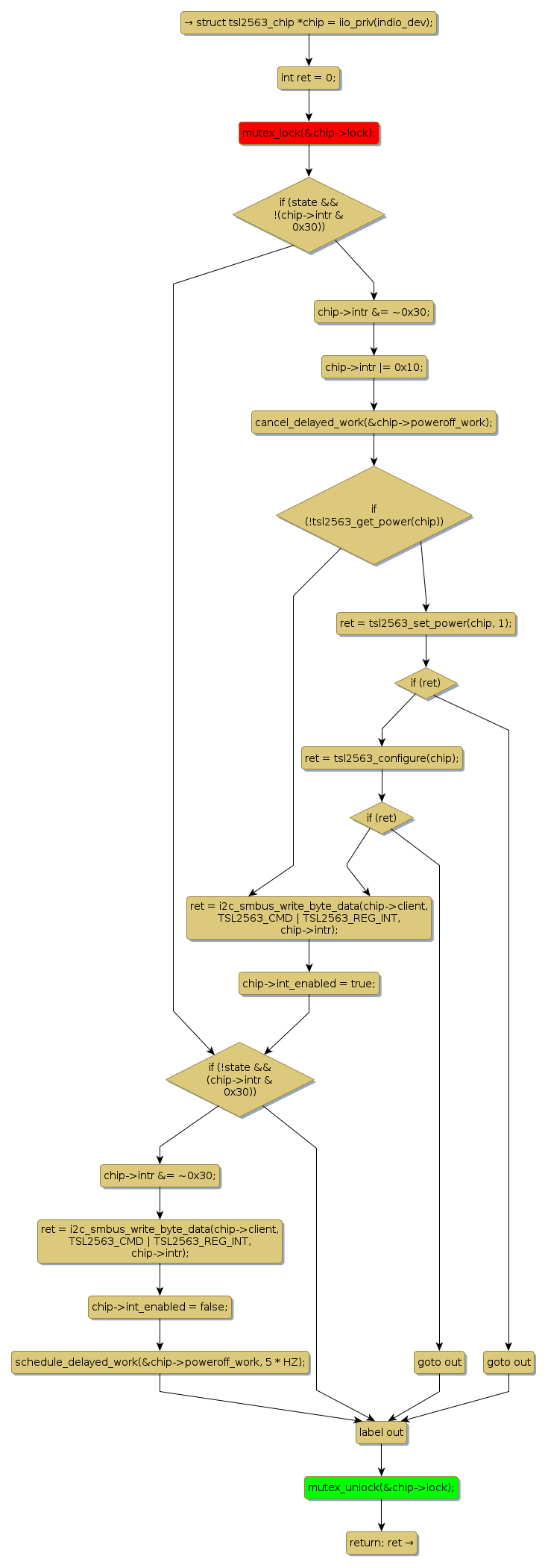
mutex lock @ [15448+24+/linux-3.19-rc1/drivers/iio/light/tsl2563.c]
Instance Signature: lock
|
The Matching Pair Graph:
|
|
Function Name
|
Control Flow Graph (CFG)
|
Events Flow Graph (EFG)
|
Source Correspondence
|
|
tsl2563_write_interrupt_config
|
|
|
[15219+30+/linux-3.19-rc1/drivers/iio/light/tsl2563.c]
|